武汉宝通禅寺门口算命先生被打!禅寺称禁止算命,警方已处理
2026-04-08 11:53:46
八卦| 这竟然是个国产品牌?艾米龙的前世今生

上次说跟大家聊一下艾米龙的前世今生,其实之前我是听到一些业内消息。今天特意做了点小功课,然后我真的发现了一些了不得的事情。

首先,我百度了一下这个瑞士手表品牌 艾米龙

这是百度百科对艾米龙的介绍,妥妥的,瑞士历史悠久的大品牌有没有?
然而一不小心,我搜索到了一个非常醒目的标题

这 ……啥?
于是我的八卦之心熊熊燃烧
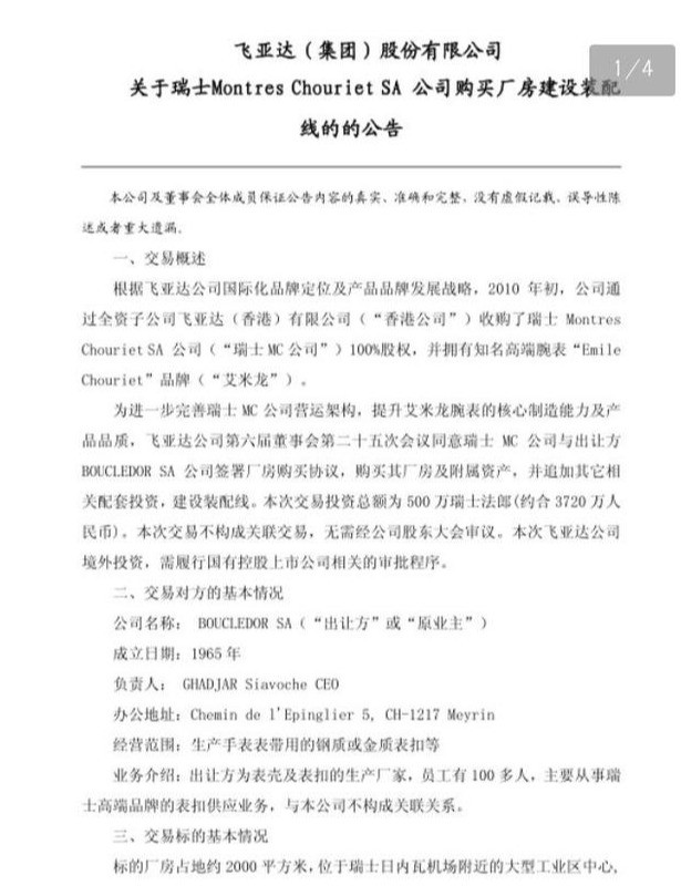
具体来说,这是一份飞亚达集团自己发的股权收购通告,通告的主要内容是:
飞亚达集团通过子公司飞亚达(香港)有限公司以港币900 万元收购Citylion International Limited 公司持有的瑞士Montres Chouriet SA 公司100%股权其相关权利和义务。
那么Citylion International Limited 公司是一家什么公司呢?

它是一家香港注册的私人公司,注册资本是50万港币,它100%持有瑞士Montres Chouriet SA 公司和艾米龙这个品牌。
瑞士Montres Chouriet SA 公司又是一家什么公司呢?

通过天眼查很容易找到,这家成立于1998年的公司拥有艾米龙品牌,并且生产艾米龙手表,这家公司生产的艾米龙手表主要就是销往东南亚和中国大陆。
艾米龙这个品牌到底是怎么来的?
请再看一眼关于瑞士Montres Chouriet SA 公司 的介绍,公司负责人叫Jean Depéry(简 · 杜比利),介绍里面只是告诉我们他是公司的负责人,至于老板是谁不知道。

简 · 杜比利
艾米龙是一个17世纪瑞士非常有名的制表师的名字,据说,Jean Depéry(简 · 杜比利)的祖先,也就是说他爷爷的爷爷的爷爷的爷爷的爷爷,曾经跟艾米龙先生做过生意,给艾米龙先生制作的手表提供一些零部件。然后在1998年,Montres Chouriet SA 公司成立的时候,这哥们就用艾米龙这三个字作为手表的品牌,并且在当年就进入中国市场销售。
至于香港这家Citylion International Limited 公司怎么拥有Montres Chouriet SA 公司百分百股权的?这个我并没有查到也不得而知,就不妄下定论了
然后,2009年飞亚达集团通过他的香港子公司,花900万港币从香港的一家私人公司手上收购了艾米龙瑞士母公司Montres Chouriet SA的100%的股权。
另外一点,Montres Chouriet SA 这家瑞士公司也特别迷。在飞亚达集团的一则通告中,还提到了Montres Chouriet SA 瑞士公司08年09年的经营状况。

也就是说成立于1998年的艾米龙,经过11年的发展,在09年的时候净资产不到130万,而且09年还亏了31.75万人民币。
因为我贴了很多张图,叙述有点乱,所以我来重新梳理一遍。
1998年不知道是谁,在瑞士的日内瓦注册了一家公司Montres Chouriet SA 。这家公司的负责人叫Jean Depéry(简 · 杜比利),因为简· 杜比利先生的爷爷的爷爷的爷爷的爷爷,曾经跟艾米龙先生做过生意,而艾米龙先生的是17世纪瑞士非常有才华的制表师,于是这家公司以此创立了艾米龙品牌。在Montres Chouriet SA成立的同一年,他们的手表就开始销售向中国市场。
然而经过11年的发展,Montres Chouriet SA公司的净资产还不到130万,而且不知道从什么时候开始,这家公司变成了香港Citylion International Limited 公司的全资子公司,而香港Citylion International Limited公司是一家注册于2001年,注册资本50万港币的私人公司。
然后,2009年飞亚达集团从香港的这家私人公司手上,买下了瑞士Montres Chouriet SA公司100%的股权。2011年飞亚达集团投资500万欧元,帮助瑞士艾米龙买厂房和投入生产线扩大生产。

总体来说,算是飞亚达集团在国际市场上面的投资布局吧。
手表品牌国际化之路还很长,别光想着讲故事挣国人的钱,做好产品,实事求是很重要。
好了,关于艾米龙品牌的故事我们就讲到这里。我只是把我查到的资料分享给大家,并不下结论。
欢迎关注 武汉小表哥 有趣 有料的手表故事每天与你分享~
2026-04-08 11:53:46
2026-04-08 11:51:31
2026-04-08 11:49:17
2026-04-08 11:47:03
2026-04-08 11:44:48
2026-04-08 11:42:34
2026-04-08 11:40:20
2026-04-08 07:10:52
2026-04-08 07:08:38
2026-04-08 07:06:23
2026-04-08 07:04:09
2026-04-08 07:01:55
2026-04-08 06:59:40
2026-04-08 06:57:26
2026-04-08 06:55:12
2026-04-08 06:52:58
2026-04-08 06:48:29
2026-04-08 06:46:15
2026-04-08 06:44:00