皮泡网 > 杂谈 > 正文

​全国92所体育单招院校招生专业及项目总汇,总有一个适合你!

时间:2024-12-14 02:28

来源:皮泡网

点击:

全国92所体育单招院校招生专业及项目总汇,总有一个适合你!

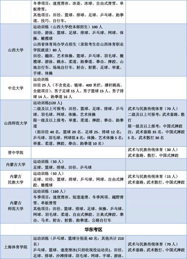
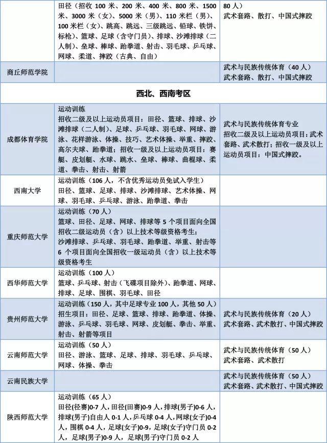
全国92所体育单招院校都招什么项目?下表所列项目为2018年招生项目,2019年项目有没有变动请以2019年各院校招生简章为准。

往期更多精彩内容

热点聚焦

训练教学

青少年运动

www.jsc.org.cn

青少年运动(Junior Sports Center)是由睿泽体育创立的青少年体育教育信息分享和交流平台,我们倡导先进的体育教学理念,传播最新的体育教育资讯,分享青少年体育教育经验,并为中小学体育教师和教练提供专项教学培训和指导。

相关标签:

相关推荐

​灵魂摆渡系列推荐

​灵魂摆渡系列推荐

灵魂摆渡系列推荐 灵魂摆渡之南洋传说(第五季)已于21年8月份在爱奇艺国际版上线,此剧是根据国内人气经典影视剧《灵魂摆渡》系列改编,大胆创新融入南洋风情元素,使得该剧更...

2024-12-14 02:26:44

​李维嘉发微博伤心感慨!要好好的哦

李维嘉发微博伤心感慨!要好好的哦 向来低调的李维嘉先因暴瘦引发网友们的热议和猜测:生病,打瘦脸针,感情变故等传言众说纷纭,而他本人仅仅开玩笑说的自己没有暴瘦,只是希...

2024-12-14 02:24:29

​嘉尚传媒当红艺人新浪扫楼 陈鹤一肖凯中敖瑞鹏颜值在线

​嘉尚传媒当红艺人新浪扫楼 陈鹤一肖凯中敖瑞鹏颜值在线

嘉尚传媒当红艺人新浪扫楼 陈鹤一肖凯中敖瑞鹏颜值在线 2022年3月14日,北京,嘉尚传媒几位当红艺人现身新浪扫楼。陈鹤一、肖凯中、敖瑞鹏、郑明鑫、皮德、陈俊洁集体拍合影颜值...

2024-12-14 02:22:15

​大厨的50款水果拼盘做法,美味解渴又养眼,妈妈们收藏着端午节做

​大厨的50款水果拼盘做法,美味解渴又养眼,妈妈们收藏着端午节做

大厨的50款水果拼盘做法,美味解渴又养眼,妈妈们收藏着端午节做 端午节快到了,当然是少不了几顿聚餐。 除了各式各样的荤菜素菜,饭后可口的点心和水果也是要准备的。 将各种...

2024-12-14 02:20:00

​telnet等常用端口号

telnet等常用端口号 1.HTTP代理服务器常用的端口号:80/8080/3128/80819098 2.SCOCKS代理协服务端口号:1080 3.Ftp文件传输 端口号:21 4.Telnet远程登陆默认端口: 23 5.HTTP服务器,默认端口号为80/...

2024-12-14 02:17:46

​Jasmine Tookes海滩拍摄时尚大片,网友:她是海滩上最美的风景

​Jasmine Tookes海滩拍摄时尚大片,网友:她是海滩上最美的风景

Jasmine Tookes海滩拍摄时尚大片,网友:她是海滩上最美的风景 Jasmine Tookes是知名维多利亚的秘密天使超模,2016年自信演绎了价值300万美元的“Bright Night”Fantasy Bra,誉为最美“黑天使”...

2024-12-14 02:15:32

​「禁毒宣传」禁毒全套知识,记得收藏

​「禁毒宣传」禁毒全套知识,记得收藏

「禁毒宣传」禁毒全套知识,记得收藏 《禁毒法》规定 禁毒工作实行 预防为主的基本方针 加强毒品预防教育工作 要从青少年抓起 现在,快跟着小编一起看漫画 学习禁毒知识吧 常见...

2024-12-14 02:13:18

​有了它,非智能电视也能轻松投屏!

​有了它,非智能电视也能轻松投屏!

有了它,非智能电视也能轻松投屏! 戳蓝字关注我们哦! 智能电视通过各类投屏软件将手机、平板电脑等移动设备显示画面投至电脑屏幕,相信大家已经略见不鲜。但是在不额外购置...

2024-12-14 02:11:04

​雪佛兰黑斑羚,搭载2.5L发动机,最大功率197马力,匹配6速变速箱

​雪佛兰黑斑羚,搭载2.5L发动机,最大功率197马力,匹配6速变速箱

雪佛兰黑斑羚,搭载2.5L发动机,最大功率197马力,匹配6速变速箱 黑斑羚的前脸采用的是双层格栅的造型,上层的格栅呈现盾形并且使用横向镀铬饰条装饰,与两侧的大灯组相互连接视...

2024-12-14 02:08:49

​河南省郑州市新密市

​河南省郑州市新密市

河南省郑州市新密市 新密市位于河南省中部的嵩山东麓,隶属省会郑州,处于北纬39°19′—34°40′、东经113°09′—113°41′之间,位于省会郑州西南40公里处,总面积1001平方公里,辖...

2024-12-13 18:29:55

​杭州飞北京,周末都只要150元!现在不少航线机票价格都只有一两折

​杭州飞北京,周末都只要150元!现在不少航线机票价格都只有一两折

杭州飞北京,周末都只要150元!现在不少航线机票价格都只有一两折 钱江晚报·小时新闻记者 马焱 最近,有网友发现,杭州飞北京的机票出奇的便宜。飞机票比高铁票便宜不说,甚至...

2024-12-13 18:27:40

​LPL新生代ADC领军人物EDGiboy

​LPL新生代ADC领军人物EDGiboy

LPL新生代ADC领军人物EDGiboy EDG传统豪门强队,因为7酱的存在,让许多选手慕名而来,iboy也是如此,iboy今年19岁了,在EDG打了2年的比赛,正值巅峰状态。这个在许多人看来还是孩子的大...

2024-12-13 18:25:26

​16套Excel出纳管理表格,超级实用!会计有了它,轻松做账没问题

​16套Excel出纳管理表格,超级实用!会计有了它,轻松做账没问题

16套Excel出纳管理表格,超级实用!会计有了它,轻松做账没问题 新手会计不会做账、出报表?银行存款/现金日记账咋登记?…… 今天,小编就和大家来分享: 16套Excel出纳管理表格,...

2024-12-13 18:23:12

​影视剧中那些“磨人的小妖精”图一起鸡皮、图二脑袋嗡嗡响!

​影视剧中那些“磨人的小妖精”图一起鸡皮、图二脑袋嗡嗡响!

影视剧中那些“磨人的小妖精”图一起鸡皮、图二脑袋嗡嗡响! MOVIE TIME 058 图片:网络 1、《编辑部的故事》张国立 张国立对葛优。张国立,一舔手指翻书,眼皮一抬:“吆,跟着您可...

2024-12-13 18:20:58

​徐翔被逮捕!

​徐翔被逮捕!

徐翔被逮捕! 富阳区文化和旅游推广中心原副主任徐翔贪污、受贿一案,由富阳区监察委员会调查终结,移送检察机关审查起诉。6月7日,富阳区检察院依法以涉嫌贪污罪、受贿罪对徐...

2024-12-13 18:18:44

​税务登记证副本主要用来干什么?

税务登记证副本主要用来干什么? 我们在注册公司的时候,经常需要的证件材料有营业执照正副本、机构代码证、税务登记证和法人公章财务章等,但在经过三证合一、五证合一之后,...

2024-12-13 18:16:29

​陕西省考成绩陆续公布,几家欢喜几家愁?

​陕西省考成绩陆续公布,几家欢喜几家愁?

陕西省考成绩陆续公布,几家欢喜几家愁? 近期陕西省公布了2023度公务员省考成绩,自媒体上,也很多人也把自己的成绩公之于众,看的人心五味陈陈,每一个参加考公考试的人,都...

2024-12-13 18:14:15

​李七月:央视的农业频道明日之星

​李七月:央视的农业频道明日之星

李七月:央视的农业频道明日之星 李七月,一个名字可能在央视主持人大赛中并不引人注目,但如今,她已然成为农业频道的明日之星。2019年的主持人大赛让人怀念,但2023年的选手表...

2024-12-13 18:12:01

​湖北最穷的5个市都有谁

​湖北最穷的5个市都有谁

湖北最穷的5个市都有谁 湖北最穷的5个市。 武哥,你兄弟这么多,混的好的,像襄阳、宜昌这些都早已名声在外,但经济发展讲的是共同富裕,你省那几个混的差的,兄弟你也别忘了,...

2024-12-13 18:09:46

​蚩尤

​蚩尤

蚩尤 在中国古代历史上,蚩尤是一个具有传奇色彩的神话人物。根据《山海经》的记载,蚩尤是古代巨人和部落头领,他身高七八尺,拥有强壮的身体和惊人的力量。据说他曾率领族人...

2024-12-13 18:07:32