曾募资2亿美元PRESSone的新进展:李笑来新书将是第一个DAPP
2024-12-05 01:01:11
这大概是当下最详细的武汉学区房购房指南
古有孟母三迁,今有家长一掷千金择校而居。众所周知,武汉划片招生催生了“学区房”在楼市的持续发烧,房子本身仅具有居住属性,在优质教育价值的加持下,房价自然水涨船高。有数据显示,拥有优质教育资源的楼盘,溢价率普遍在10%~30%,且入学门槛越高,溢价率越高。
无论是杭州10w/平的学区房,还是北京要价150w的狭窄过道,在刺痛公众的神经之余,也彰显了学区房的无穷魅力。从本质上来看,学区房的大热,始于家长们对于稀缺优质学位的渴求,而不断扩大规模的求学人数无疑是加大了学区房的一房难求。

(图片来源于网络)
有数据显示2016年武汉市常住人口已近1100w,固然武汉一直在扩建中小学,然而入学名额紧张境况仍旧不容乐观,各片区内重点中小学愈发稀缺。俗话说:孩子的教育是父母最大的事业。无论是幼升小,还是小升初,都是教育的黄金时期。那么,豆姐就带大家来看看武汉三镇究竟有哪些学区房,花多少钱能够让孩子赢在起跑线上?

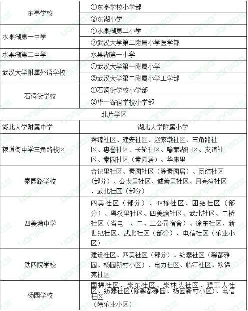
武昌
如果说学区房是房地产市场的衍生品,那么武昌几乎是武汉重点学区房的大本营。武汉三镇中,武昌可谓是教育资源最丰富的片区,据豆姐不完全统计,武昌共有19所重点中小学,譬如武汉小学、中华路小学、武昌实验小学、武大二附小等优质学校。其中,省重点就有11所,占据了大半江山。
值得注意的是,武昌的重点中小学几乎都集中在老城区,地图上的上至公正路、下至首义路的范围内,基本上就涵盖了武昌大部分的中小学。想买学区房的家长们可以留意下了。另一方面,区域教育资源分布不均,也是我们聊的比较多的话题。
这些年适才发展起来的白沙洲、光谷东等板块的教育资源发展较为滞后,虽有如万科、东原、爱家名校华城等开发商积极引进名校,满足业主的教育需求。但毕竟还是占少数,如果想实现教育蛋糕平均分仍需加把劲!所幸的是,在“十三五”期间,白沙洲将建设广埠屯小学分校、卓刀泉中学分校等在内的6所中小学;另至2020年,光谷将新建20所中小学,覆盖花山等板块,提供3万余学位。
幼升小

小升初



武昌重点中小学附近部分在售二手房小区房价(仅供参考,以实际为准)


汉口
除了武昌,在武汉教育界,汉口的名声也是响当当,区域内共有20所重点中小学,如崇仁路小学、红领巾小学、育才小学等重点小学,其中,省重点有5所,市重点有10所。此外,豆姐也发现了一个十分有趣的现象。汉口虽不及武昌优质教育资源遍地开花,但是区域楼盘胜在积极引进名校,如泛海、瑞安等实力开发商。

(图片来源于高楼迷)
如今,价格战时代已经过去,不少开发商在项目运营中,看重教育资源这个增值利器,市面上的12年一站式教育,的的确确打动人心,这也是家长们所趋之若鹜的。以武汉天地为例,地段、配套等都可能相继出现竞品的时候,教育才是铺平豪宅标杆之路的垫脚石。
但值得注意的是,不管购置的是二手学区房还是新房,务必要仔细斟酌是否有名校入学资格,或者入学名额是否充足,避免竹篮打水一场空的悲剧发生。
幼升小

小升初

汉口重点中小学附近部分在售二手房小区房价(仅供参考,以实际为准)


汉阳
武昌和汉口齐头并进,汉阳简直像楼市版的“一人我饮酒醉”,教育地产还是个洼地,重点中小学屈指可数。近几年,随着品牌开发商如雨后春笋般相继落子,汉阳的教育地产也渐渐抬了头。作为汉阳十三五规划的重中之重,四新无疑是搭上了政策顺风车,占尽了各种利好,如区域新增华师一附小、芳草小学等,提前上了车的朋友们可以偷笑了。
论及优质教育资源,大致还是分布在王家湾片区,如二桥中学、玫瑰园小学等。相比于武昌和汉口,汉阳学区房的价格还是比较亲民的,二手房价格在1.5w/平左右,部分新建学区房在2w左右。
幼升小


小升初

汉阳重点小学附近部分在售二手房小区房价(仅供参考,以实际为准)

总体而言,目前武汉实行对口招生,关于心仪的重点中小学,家长们心中大概都有一杆秤。值得注意的是,东湖新技术开发区(光谷)首次出台一套房产六年只提供一个学位,汉南亦如此。考虑到往年,武汉市其他城区对学区房产提供入学学位进行了时间限制(5年),所以在入手前务必要做好功课,如在房产所在教育局官网查询等。
以上部分数据来源于家长100和链家
2024-12-05 01:01:11
2024-12-05 00:58:57
2024-12-05 00:56:42
2024-12-05 00:54:27
2024-12-05 00:52:13
2024-12-05 00:49:58
2024-12-05 00:47:43
2024-12-05 00:43:14
2024-12-04 19:19:06
2024-12-04 19:16:52
2024-12-04 19:14:38
2024-12-04 19:12:23
2024-12-04 19:10:09
2024-12-04 19:07:55
2024-12-04 19:05:41
2024-12-04 19:03:27
2024-12-04 19:01:12
2024-12-04 18:58:58
2024-12-04 18:56:44