争做尚美少年,峨眉二小携手雷马屏监狱开展敬老志愿活动
2026-02-03 22:36:14
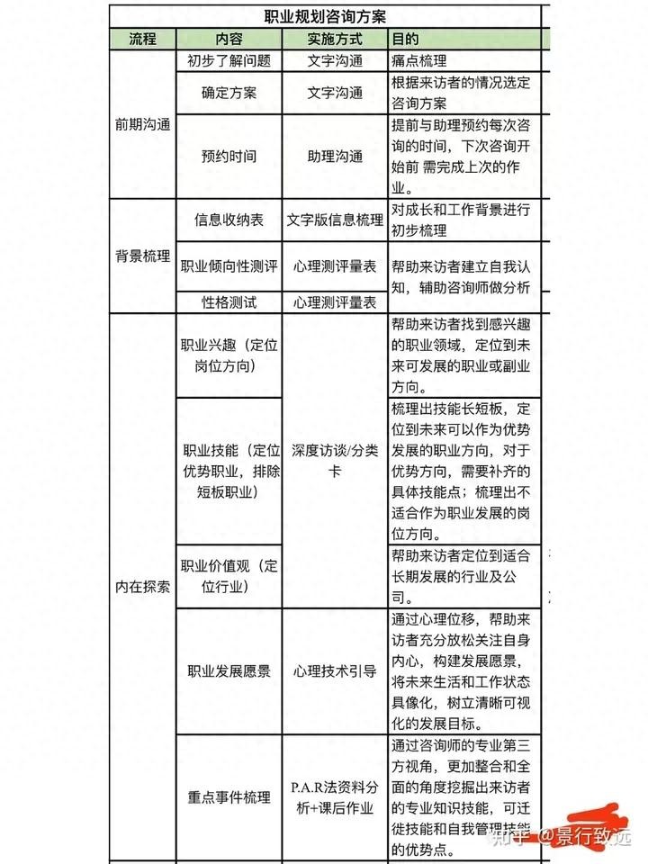
职业规划咨询是个啥?
图1&2:职业规划具体内容详细介绍


图3&4&5:咨询过程中用到的部分测评和工具



图6&7:之前的预约计划

关于我
GCDF全球生涯规划师,猎企创始人,职场博主。
8年+企业招聘经验,熟悉不同行业不同岗位的用人标准
已为5000+学生及职场人士提供过简历面试辅导及职业规划咨询
多年社招&校招经验,能帮助来访者更好的打开视角,了解外部市场。
具有GCDF专业的理论体系建构,能够系统化的帮助咨询者提升自我认知。
关于私信比较多问到的问题
我的行业是窄领域能规划吗?
职业规划师主要是帮助来访者“寻找路径不是解决”路径上的石头,专业上具体的问题需要询问相关领域从业者,职业规划是帮助你完成自我探索和外部市场的探索,寻找到合适且能最大限度发挥潜能的职业路线。
能保证找到工作吗,怎么评估辅导效果呢?
第一次沟通会和咨询者对齐咨询的目标,在咨询的不同阶段,会对各阶段性目标进行分解和验证。但是咨询是一项非标准化服务,个性化程度很高,在咨询的过程中,除了咨询师的指导,还需要咨询者配合完后才能多项信息收集的作业及进行内化思考和复盘。
有的咨询者在完后才能咨询后醍醐灌顶,卡点一下解开了,有的咨询者后期找到了不错的工作,也有咨询者觉得有帮助但是当下的问题还是很棘手。
这些都是客观存在的。
我需要实事求是的告诉你,要理性客观的评估看待,如果一项服务的描述让你非常上头,觉得自己立刻就能完成人生大转折,建议大家慎重考虑。
咨询师能做到的就是,专业的人做专业的事,用第三方视角帮助你认识自己和外部世界,帮你找到职业卡点,制定解决方案。
2026-02-03 22:36:14
2026-02-03 22:33:59
2026-02-03 22:31:45
2026-02-03 22:29:31
2026-02-03 22:27:16
2026-02-03 22:25:02
2026-02-03 22:22:48
2026-02-03 22:20:34
2026-02-03 22:18:20
2026-02-03 22:16:05
2026-02-03 22:13:51
2026-02-03 22:11:36
2026-02-03 22:09:22
2026-02-03 22:07:08
2026-02-03 21:40:46
2026-02-03 21:38:32
2026-02-03 21:36:18
2026-02-03 21:34:03
2026-02-03 21:31:49
2026-02-03 21:29:35