中国公益大使、歌舞达人----韩立明
2026-01-04 19:39:13
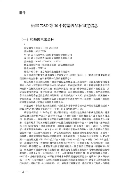
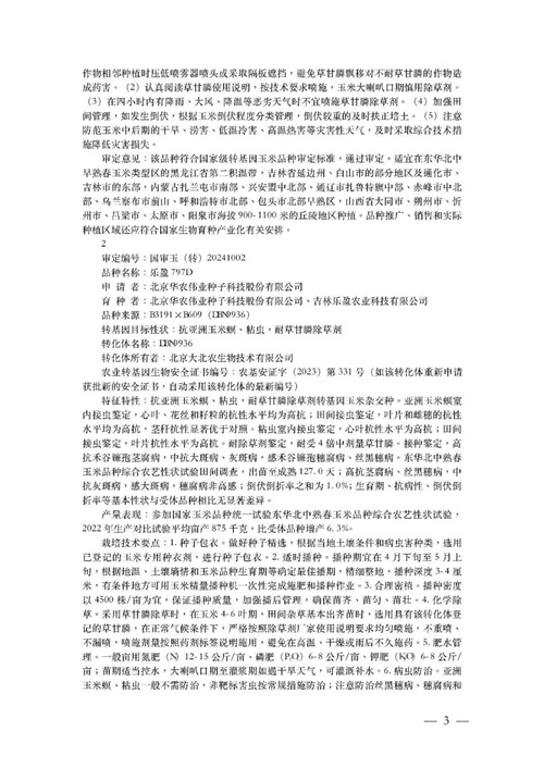
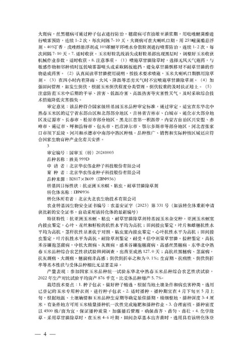
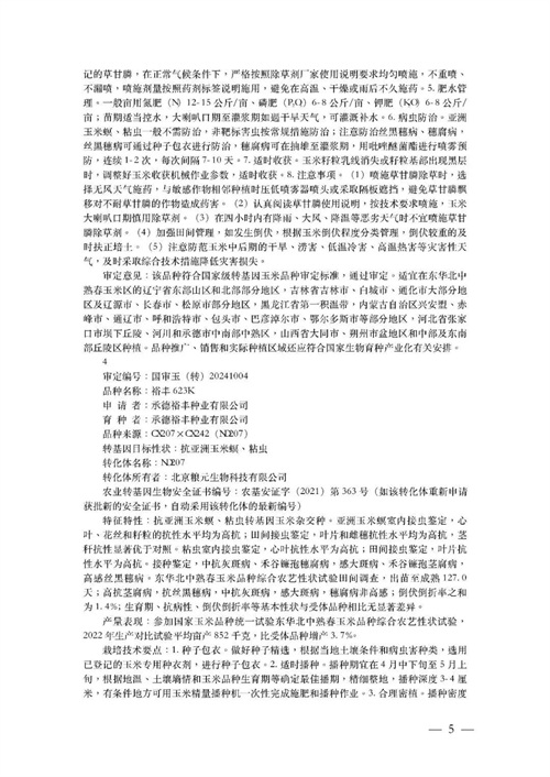
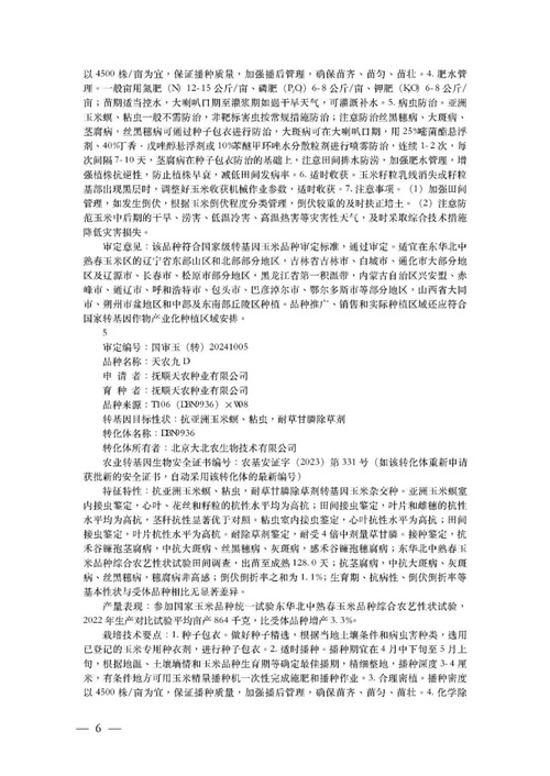
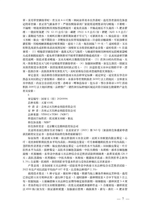
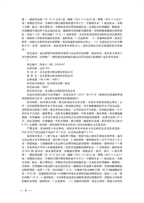
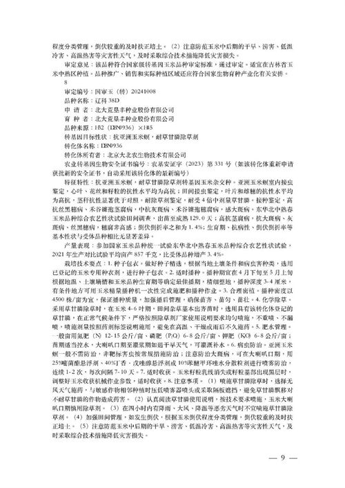
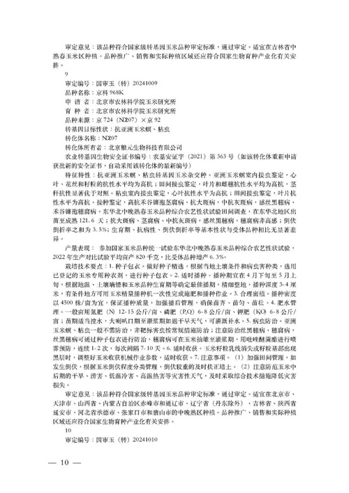
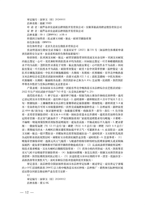
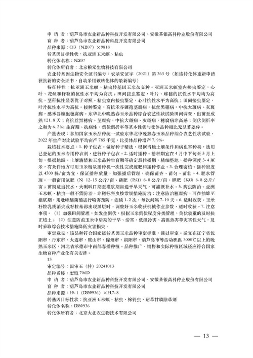
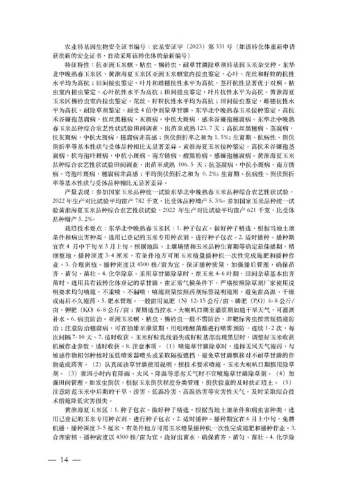
重磅!27个转基因玉米、3个转基因大豆品种通过国审


10月8日,中华人民共和国农业农村部公告第830号发布。根据公告,“恒丰728D”等27个转基因玉米品种、“中联豆5046”等3个转基因大豆品种,业经第五届国家农作物品种审定委员会第六次会议审定通过。有哪些?一起来看看!
中华人民共和国农业农村部公告 第830号
“恒丰728D”等27个转基因玉米品种、“中联豆5046”等3个转基因大豆品种,业经第五届国家农作物品种审定委员会第六次会议审定通过,现予公告。
农业农村部
2024年9月30日

































转载请按以下格式注明:
文章来源:农业农村部
本期编辑:陈馨蕊 魏嵘
本期审核:王梅红
本期监制:蒋善军

【免责声明】:本文部分或全部文字及图片来源于网络,仅供学习、交流使用,不具有任何商业用途,版权归原作者所有,如有问题请及时联系我们以作处理。
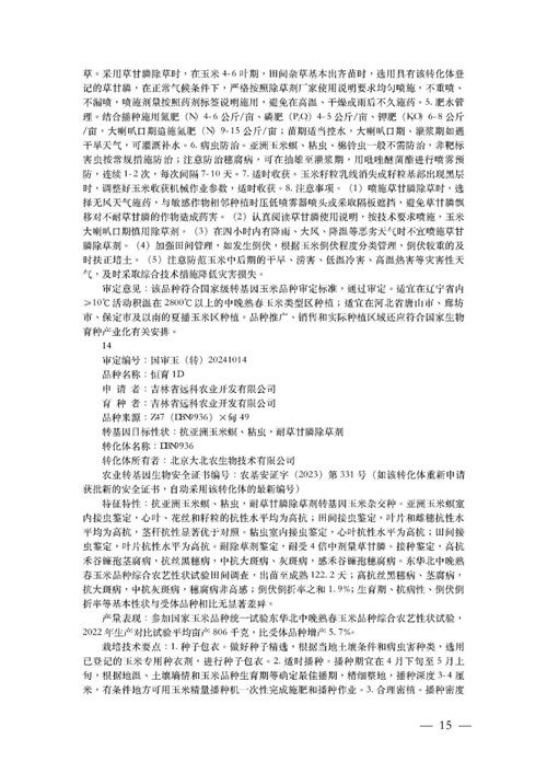
2026-01-04 19:39:13
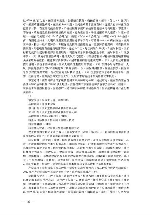
2026-01-04 19:36:59
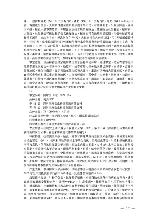
2026-01-04 19:34:44
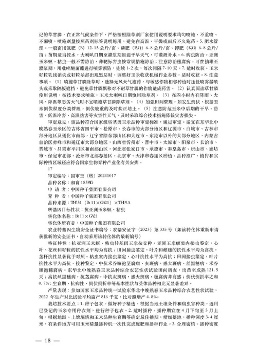
2026-01-04 19:32:30
2026-01-04 19:30:16
2026-01-04 19:28:01
2026-01-04 19:25:47
2026-01-04 19:23:33
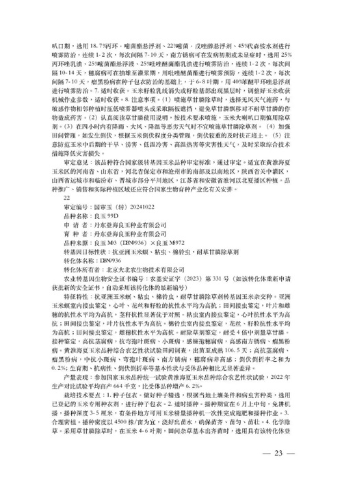
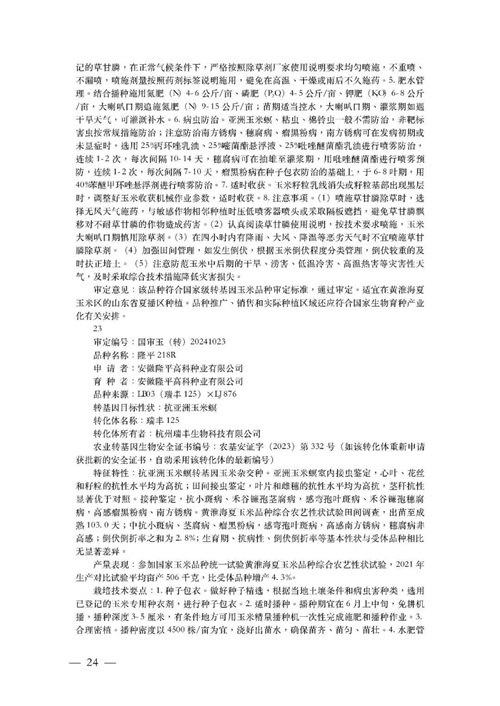
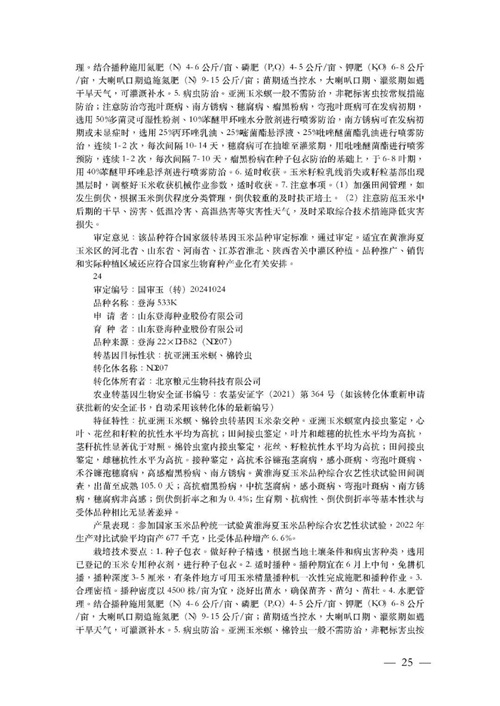
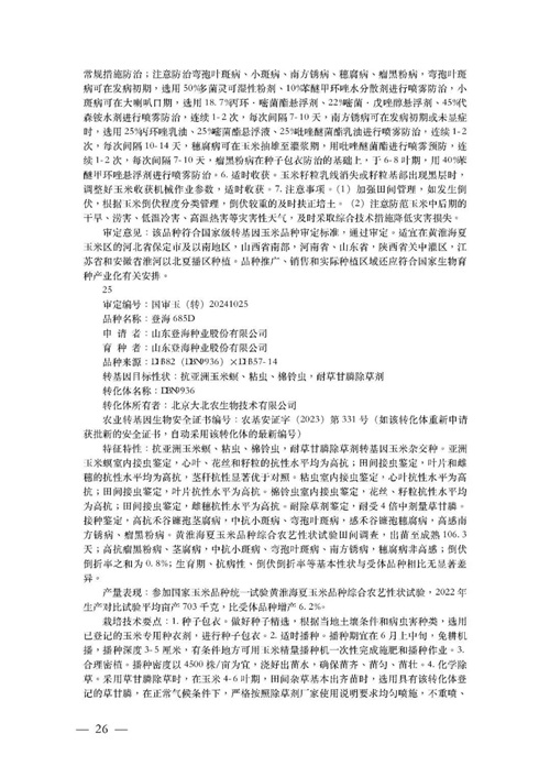
2026-01-04 19:21:18
2026-01-04 16:47:06
2026-01-04 16:44:52
2026-01-04 16:42:37
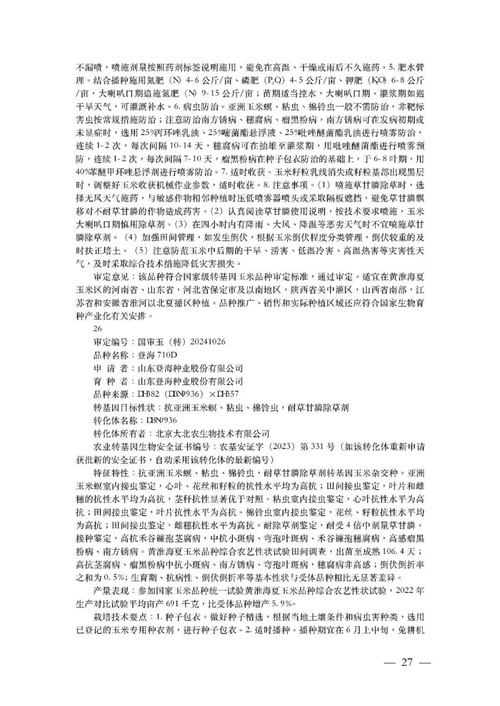
2026-01-04 16:40:23
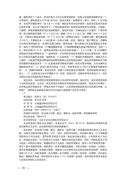
2026-01-04 16:38:09
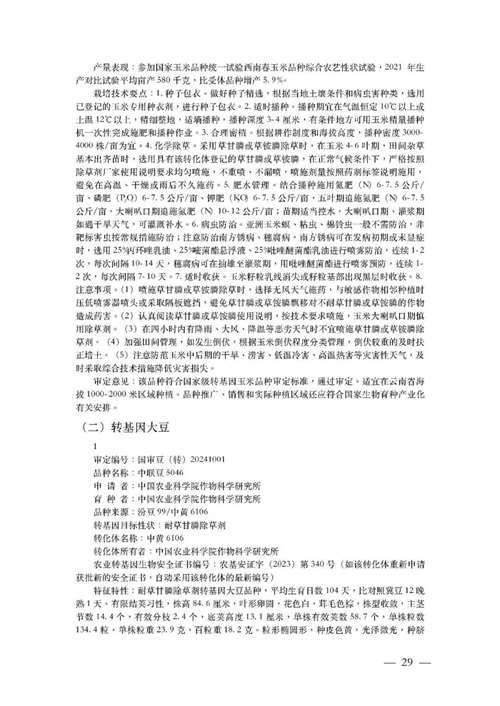
2026-01-04 16:35:54
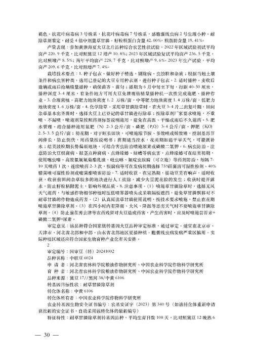
2026-01-04 16:33:40
2026-01-04 16:31:26
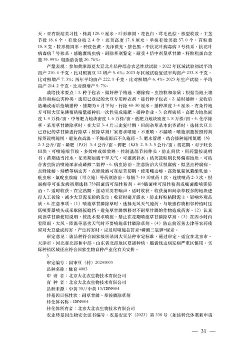
2026-01-04 16:29:11
2026-01-04 16:26:57
2026-01-04 16:24:43