农村又出现三大害,几乎村村都有特别是40-70岁老年人更容易沾上
2025-08-27 17:31:19
自行式C型房车,长城览众风骏C7,含报价和参数
长城自行式C型览众风骏C7,官方指导价27.88万!

型 号:CC5031XLJPY6A变 速 箱:6速手动

所属品牌:长城房车长 宽 高:5995×2050/2100×2840/2995

上市时间:2015-08-07保养公里:两年一万公里

功能类型:家用房车排放标准:国Ⅳ

豪华驾驶室

71L车载深冷冰箱

触屏式控制面板

大空间房车生活区

独立卫生间

休闲区

灶台

驻车空调

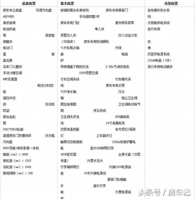
车型相关参数

车型相关参数。如果您想咨询有关房车的问题,请直接在评论处提问,我们会尽快帮您解答! 了解更多房车信息,请关注微信公众号“房车记”, 房车记:爱生活、爱自由。爱旅行中的家!

2025-08-27 17:31:19
2025-08-27 17:29:04
2025-08-27 17:26:49
2025-08-27 17:24:34
2025-08-26 12:37:16
2025-08-26 12:35:00
2025-08-26 12:32:43
2025-08-26 12:30:26
2025-08-26 12:28:09
2025-08-26 12:25:53
2025-08-26 12:23:38
2025-08-26 12:21:23
2025-08-26 12:19:07
2025-08-26 12:16:52
2025-08-26 12:14:36
2025-08-26 12:12:21
2025-08-26 12:10:06
2025-08-26 12:07:51
2025-08-26 12:05:36
2025-08-26 12:03:21