霍文芳:霍英东最不肖的儿子,屡犯大错,与霍英东断绝父子关系
2025-07-04 23:05:09
东莞中学736分!2024年东莞中考普高录取分数线公布
目前,东莞市2024年普通高中学校录取分数线和排位录取条件已划定。今年全市中考考生总平均分为605分(2023年为623分),普通高中录取控制线为530分(2023年为550分),预计普通高中录取率与去年持平。各校录取分数线见下表。



注:东莞市2024年初中学业水平考试各科目折算后总分为800分。
录取结果查询
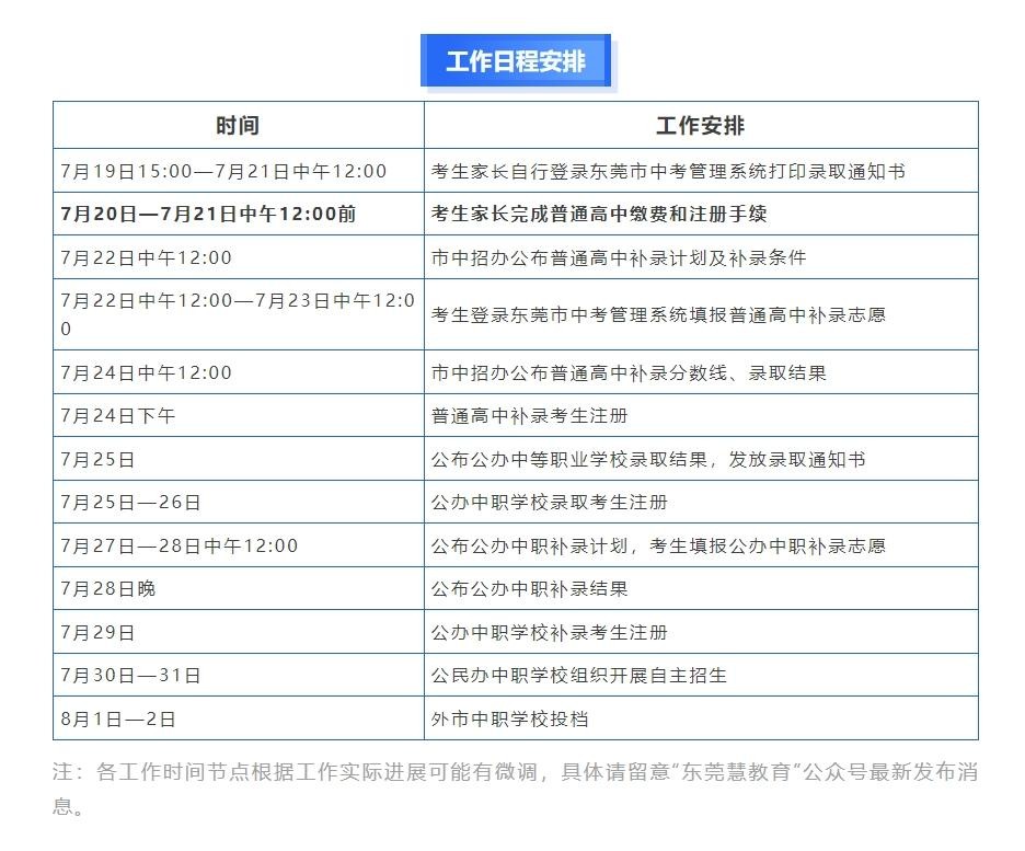
考生从7月19日中午12:00起可通过以下三种方式查询录取结果。
1.网站查询。登录东莞市中考管理系统(网址:https://dgzk.dgjy.net),输入考生的准考证号及密码即可查询。
2.微信查询。考生关注东莞市教育局官方微信“东莞慧教育”,进入公众号,点击自定义菜单中的“招生入学—中考查询”,输入准考证号、出生年月(八位数)即可查询。
3.回校查询。考生既可以用以上方法查询录取结果,也可以7月19日中午后回校查询录取结果。

注:各工作时间节点根据工作实际进展可能有微调,具体请留意“东莞慧教育”公众号最新发布消息。
热点问答
一、关于第一批次普通高中录取
1、今年的中考总分平均分相比去年如何?
答:今年,广东19个地市(包括东莞)中考继续委托省教育考试院命题,因每年试题难度略有不同,东莞市今年中考总分平均分比去年有所下降,东莞市去年的中考平均分为623分,今年为605分。
2、什么是普通高中录取控制线?与学校录取分数线是同一回事吗?
答:普通高中录取控制线为可以参加普通高中录取及普通高中补录的最低资格线,中考分数在普通高中录取控制线以上的考生数高于普通高中招生计划数一定比例。在达到普通高中录取控制线的基础上,考生能否被志愿学校录取要看其中考成绩是否达到该校录取分数线,而非是否达到普通高中录取控制线。
3、每所学校的录取分数线是怎样划定的?
答:对于综合素质评价达到C或以上、考查科目均合格且中考成绩达到530分或以上的考生,市中招办使用电脑程序,根据考生中考成绩、结合考生志愿顺序,从高分到低分进行自动录取,最后一位录取的考生(除名额分配录取的考生外)的中考成绩作为该校录取分数线。
各校录取分数线不同年份有所浮动属于正常,录取分数线受招生计划数、往年录取分数线、学校宣传安排、考生报考情况等因素影响。今年符合条件参加普通高中补录的考生在填报补录志愿时,以及下年中考的考生在填报志愿时,建议综合考量学校发展水平及历年分数线等选择报考学校,勿孤立地只参考一年的录取分数线。
4、今年为什么有的公办普通高中学校有走读生分数线?
答:为了满足学生住校或走读的多元需求,为学生提供就近就便的走读安排,今年,东莞市进一步挖掘普通高中办学潜力,创新探索在12所公办普通高中招收走读生,报考考生根据自身实际选择是否接受走读调剂,本市户籍考生及随迁子女考生均有机会被录取为走读生。招收走读生的普通高中录取规则(名额分配生录取除外)为先按考生分数从高到低录完住宿生,再录取走读生,因此,同一所学校同一户籍类型学生的全市录取分数线中,走读生录取分数线略低。
5、什么是末位同分排位录取条件?
答:投档录取时,若投档计划数末位有两名或以上考生中考总分(取整,含加分)相同,则启用“排位法”进行末位排位录取。多名考生中考总分相同时,先按组合1“语文+数学+英语”的总分进行排序;中考总分、组合1总分都相同时,再按组合2“道法+物理+历史+化学”的总分进行排序,中考总分、组合1和组合2总分都相同时,再按组合3“生物+地理+体育”的总分进行排序;前面的排序后仍排位相同时,按单科目成绩从高到低进行排序后确定排位,单科比较顺序依次为语文、数学、英语、道德与法治、物理、历史、化学、生物、地理、体育与健康。
二、关于下来普通高中注册缴费及补录
1、如何注册缴费?不去注册缴费,能否保留学位?
答:考生和家长可关注录取学校网站或微信公众号发布的注册缴费指引,或联系录取学校咨询。缴费注册手续必须于7月21日(星期日)中午12点前完成,否则作自动放弃就读普通高中处理。如有特殊情况,建议与学校提前联系沟通、达成共识。
2、放弃注册后,能否参加普通高中补录?
答:不能。放弃注册视为放弃就读普通高中,不可参与7月22—23日的普通高中补录,可参与第二批公办中职、技工学校及后续批次的投档录取。
3、能否放弃提前批录取结果,参加普通高中补录?
答:不可以。今年东莞市普通高中提前批录取包括自主招生录取以及港澳班录取,均为普通高中录取,放弃提前批的录取结果(不去注册报到)视为放弃就读普通高中,不可参与7月22—23日的普通高中补录,可参与第二批公办中职、技工学校及后续批次的投档录取。
4、如何参加普通高中补录?补录人数是多少?
答:7月21日中午12点,完成普通高中缴费和注册手续后,市中招办收集未注册缴费的考生名单,统计各普通高中招生计划完成情况,于7月22日中午12点统一公布各普通高中补录计划及补录条件。7月22日中午12点—7月23日中午12点,开放东莞市中考管理系统(网址:https://dgzk.dgjy.net)普通高中补录志愿填报板块,符合条件参加普通高中补录的考生填报补录志愿,可填3个志愿。市中招办根据考生中考成绩、结合考生志愿顺序,从高分到低分进行录取,于7月24日公布普通高中补录分数线及补录结果。
为避免考生被普通高中补录录取后不报到注册而浪费其他考生补录机会,凡被普通高中补录录取的考生,不得参与第二批公办中职、技工学校的常规录取(但可以参与中职、技工学校补录和自主招生录取)。
采写:南都记者 韩成良
来源:东莞慧教育
2025-07-04 23:05:09
2025-07-04 23:02:54
2025-07-04 23:00:39
2025-07-04 22:58:24
2025-07-04 05:26:01
2025-07-04 05:23:47
2025-07-04 05:21:33
2025-07-04 05:19:18
2025-07-04 05:17:04
2025-07-04 05:14:50
2025-07-04 05:12:36
2025-07-04 05:10:21
2025-07-04 05:08:07
2025-07-04 05:05:53
2025-07-04 05:03:39
2025-07-04 05:01:24
2025-07-04 04:59:10
2025-07-04 04:56:56
2025-07-04 04:54:42
2025-07-04 04:52:27