官宣 | 武林风2025全球功夫盛典全阵容重磅发布
2025-06-22 18:54:43
授权管理制度的意义,公司授权管理体系设计六步走(附授权管理


企业的授权审批体系主要由组织机构与岗位控制、审批事项、申请审批与批准程序三方面要素构成。当前,企业在构建授权审批体系的过程中存在申请批准职责未分离、审批程序不合理、特殊授权机制不完善以及缺乏有效的跟踪和反馈的问题。
另外提供几份授权管理制度、授权管理审批表范本,供学习参考,有需要这几份学习干货的,可以到文章末尾免费下载。
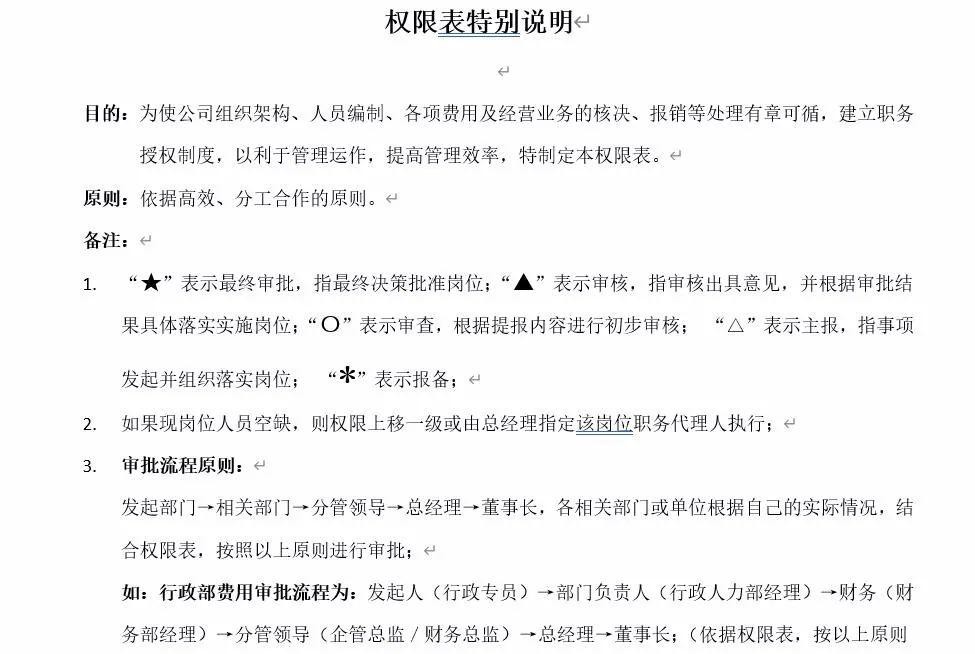
某公司完整版审批权限表




为了科学地构建完善的授权审批体系,应明确授权审批范围和责任,确定授权审批的层次,规范授权审批的程序,建立全面授权审批控制体系。

公司授权体系设计六步走

01
授权前确定事项
1)目的:明确权限分工,实现全责匹配;减少模糊地带和重要地带;优化权力分配(在企业里有一些模糊地带,所以要在授权前仔细想清楚企业经常会出现哪些问题,然后在授权书里面尽可能的详细写明各个人的职责和权限,明确责任权属)
2)原则:业务权尽量往前放,为了规避风险财务权往后放,通常是把权力集中在集团总部,比如说分子公司的银行账户全部放在总部的出纳手里,来规避风险;但是不同公司发展情况不一样,所以具体财务权限是往前放还是往后放,根据公司具体情况来定。
02
需要授权的业务
1)业务审批:该业务的可行性、必要性、合理性
2)财务审批:设计到的合规性以及资金状况等财务事项
03
不同的授权方式
1)审核权:指对核决事项进行审核把关的权力,如审核权、复核权、稽核权授权管理制度的意义,一般是会计实行报销的审核权
2)审定权:指对核决事项进行专业角度最后审核把关的权力,出具专业审核环节的“审定”意见,对专业审核承担主要责任。
3)审批权:指对核决事项最后拍板的权力,如决定权、批准权、否决权等。
4)其他权:如工作指挥权、专业指导权
04
授权的范围大小

金额的大小要根据公司的业务规模来订;还要考虑:领导的风格、组织架构与职责、历史上的原因出现过的一些问题都要重视、重要性和法律约束、外部环境。
授权是没有一定之规的,是跟企业的管理风格息息相关的,要根据情况的不同随时调整。
05
授权流程
06
形成授权的书面文档
-------------------分 割 线-----------------
【HR终生会员】:
(终生会员实行阶梯价格,不定期涨价,年后即将涨价,不要错过。)
说明:以下干货,只提供内部会员,请先加入会员,才可以下载。
为会员精选以下授权管理干货,是Word、Excel格式,都可以直接修改,方便会员使用,每一份都是精选干货,内容太多,不一一展示。


A集团有限公司授权管理制度(19页),内容全面实用。


集团总部与子公司管理授权明细表-人力资源管理授权明细表
是一份详细的人力资源授权表授权管理制度的意义,包括98个小类,包含的项目齐全,是Excel格式,可以直接修改。


某上市公司人事审批授权清单:

用章审批权限一览表:
很实用的企业公章审批权限表,一共有30多个业务类别,很全面,包括了公司经营的所有范围。Excel格式,可以根据需要修改。


某集团公司与分公司权限分工一览表--人力管线权限分工
内容很多,无法一一截图,很实用的一份权限分工表,包括100多个小类,可以直接修改。
【《企业授权管理体系》制度、范本】领取方法:
2025-06-22 18:54:43
2025-06-22 18:52:28
2025-06-22 18:50:13
2025-06-22 18:47:58
2025-06-22 18:45:43
2025-06-22 18:43:28
2025-06-22 18:41:14
2025-06-22 18:38:59
2025-06-22 18:36:44
2025-06-22 18:34:29
2025-06-22 18:32:14
2025-06-22 18:29:59
2025-06-22 18:27:44
2025-06-22 18:25:29
2025-06-22 18:23:14
2025-06-22 18:20:59
2025-06-21 17:33:06
2025-06-21 17:30:51
2025-06-21 17:28:36
2025-06-21 17:26:21