《幽灵行动:荒野》steam开启预售 官方含中文版本
2025-06-11 09:04:59
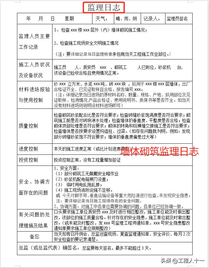
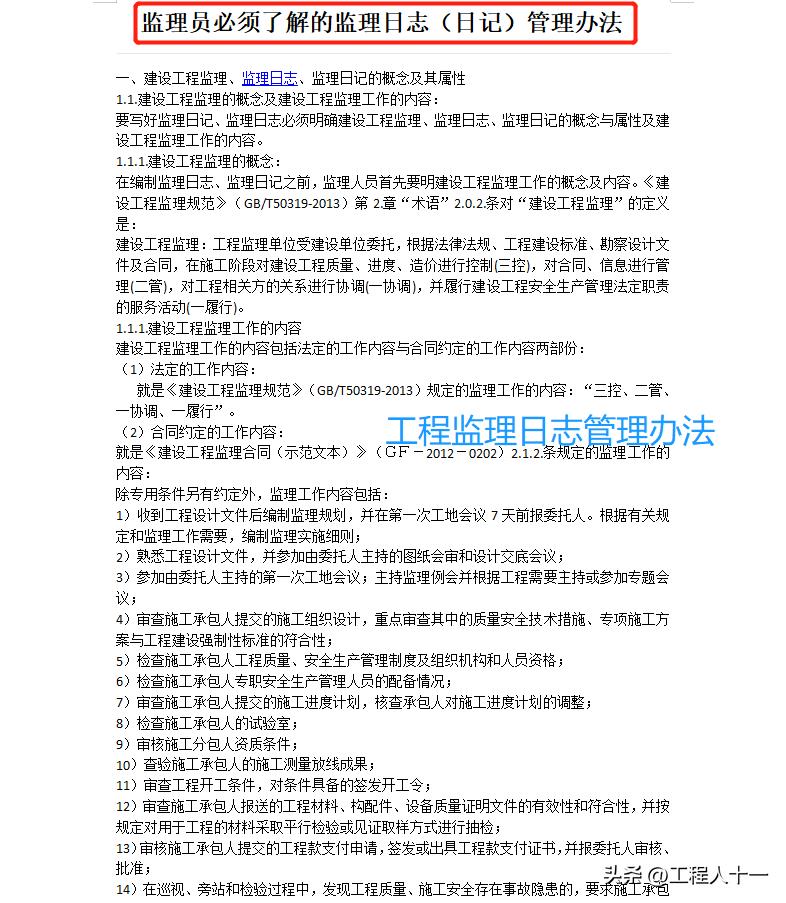
20套监理日志范本,再也不怕不会写监理日志了
工地办公室的监理小张,一写监理日志就头疼,我给他整理了一份最新的20套监理日志范本,包括墙体砌筑、桥梁施工模板安装、工程监理日志管理办法等,稍作修改就可以直接使用,一起来看看吧




文章内容有限,就不一一展示了
1.下方留言:需要
2.并点击我头像后禾厶信:学习
方便快捷哦!
2025-06-11 09:04:59
2025-06-11 09:02:45
2025-06-11 09:00:31
2025-06-11 08:58:16
2025-06-11 08:56:02
2025-06-11 08:53:48
2025-06-11 08:51:34
2025-06-11 08:49:19
2025-06-11 08:44:51
2025-06-11 08:42:37
2025-06-11 08:40:23
2025-06-11 08:38:09
2025-06-10 19:49:04
2025-06-10 19:46:50
2025-06-10 19:44:35
2025-06-10 19:42:21
2025-06-10 19:40:07
2025-06-10 19:37:53
2025-06-10 19:35:39