陈赫女儿近照曝光,身高逆袭随爸爸,网友:又是娱乐圈一个小公主
2025-05-07 02:58:24
电信169套餐二路宽带移机要收费?回复:跨区域不能移
近日,市民刘先生反映称自己办理的中国电信二路宽带业务,现在要移机,工作人员要收取每月39元的费用。
刘先生称,2016年他办理的电信169套餐,当时给他说是可以在全市范围内免费办理两路宽带,他一路装在了凤翔,一路装在了岐山,最近他要将二路宽带移机到眉县,工作人员称需要每月收取39元套餐费用才给办理移机。
随后记者联系了中国电信宝鸡分公司办公电话,一工作人员称跨区域不能办理移机,区域内移机收取金额不等的移机不变号费用,刘先生这个他不清楚,按规定是不能移机的。宝鸡电信客服部陈姓工作人员回复公司内规定如下:
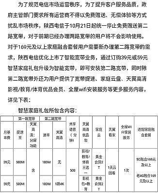
为了规范电信市场运营秩序,为了提升客户服务品质,政府主管部门要求所有运营商不得以免费赠送、无偿体验等方式扰乱市场秩序,陕西电信于10月21日起统一停止免费赠送第二路宽带,对于前期已经办理两路宽带的用户将不会影响使用。对于169元及以上家庭融合套餐用户需要新办理第二路宽带的需求,陕西电信优化上市了智能宽带业务,通过订购39元或59元智慧家庭礼包升级为智能宽带,即可安装第二路宽带,同时除第二路宽带外还为用户提供了宽带提速、家庭云盘、天翼高清影视/教育/体育优品会员、全屋wifi安装服务等更多服务内容。

网友“归途”:我也办理的是169的套餐,10月份才办理的二路宽带,当时说的是移机免费啊,为啥现在又给人家收费?那我以后移机也要收费了吗?这条款有点欺负消费者啊。
(YFL)

2025-05-07 02:58:24
2025-05-07 02:56:10
2025-05-07 02:53:56
2025-05-07 02:51:41
2025-05-07 02:49:27
2025-05-07 02:47:13
2025-05-07 02:44:59
2025-05-07 02:42:44
2025-05-07 02:40:30
2025-05-07 02:38:16
2025-05-06 20:24:06
2025-05-06 20:21:52
2025-05-06 20:19:38
2025-05-06 20:17:24
2025-05-06 20:15:09
2025-05-06 20:12:55
2025-05-06 20:10:41
2025-05-06 20:08:26
2025-05-06 20:06:12
2025-05-06 20:03:58