春风十里醉江西!
2025-05-01 22:11:24
梦幻西游:108种法宝功能大全!有套法宝搭配永远不用补灵气
梦幻西游,梦在继续!大家好,我是老魏。点我头像查看置顶文章即可快速找到您所需的攻略。包含老玩家回归指南、自学估号、自己配号、调号、装备搭配等内容。觉得有用记得点点关注,以免后期找不到我了!
目前梦幻西游有108种法宝,很多小伙伴在为法宝的灵气而烦恼,尤其是物理系和法系,出手一次就消耗一点灵气,500点灵气两天就消耗完了,真的是伤不起!那么到底应该带什么法宝组合呢?
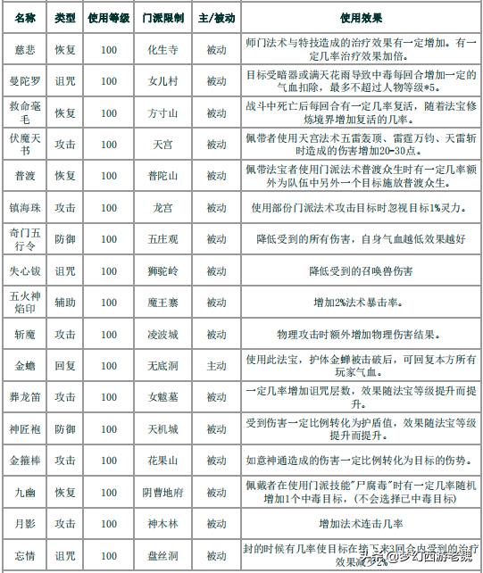
下面先看下108种法宝的用途:

一级法宝

二级法宝

三级法宝图1

三级法宝图2

四级法宝1

四级法宝2
法宝分1-4级,攻击、防御、恢复、诅咒、辅助五大类,对应五种最优五行会有属性加成。法宝有主动和被动两种,主动法宝需要在战斗中消耗1回合操作使用,简单任务中不适用,下面我们主要分析下被动法宝吧!
一级法宝一共23个:
推荐碧玉葫芦、五色旗盒、试剑石、金甲仙衣、风带、九黎战鼓、汇灵盏
二级法宝一共23个:
推荐降魔斗篷、附灵玉、金刚杵、兽王令
三级法宝一共36种
推荐灵光宝匣、苍白纸人、慈悲、伏魔天书、普渡、镇海珠、五行神焰印、九幽、斩魔、月影
四级法宝一共26种
推荐重明战鼓、蟠龙玉璧、凌波仙符、归元圣印、落星飞鸿、流影云笛、千斗金樽、宿幕星河、北冥巨鳞、血魄元幡
上面推荐了很多法宝、基本是加伤害、法伤、固伤、治疗等等的,任务还是很实用的,但是灵气是个大问题!所以建议大家带下面这个法宝组合,十八门派通用!
崇明战鼓+九黎战鼓+九黎战鼓+X
法系可以带风带
固伤可以带金甲/法金甲
物理可以带风带/金甲
这套组合的好处是永远不需要加灵气,有大佬测试过,满层的大鼓相当于提升3级的宝宝修炼,绝对的单开、五开必备
几个法宝的小知识:
69级沐浴金乌光芒后可以带2级法宝
109级沐浴金乌光芒后可以带4级法宝
法宝加灵气最省钱的方法是混队去无名鬼蜮,练宝宝、加灵气、得环三不误
五色旗盒、灵光宝匣是两个必备的主动法宝
无魂傀儡可以给怪物使用
好了,法宝的小知识就到这里了,大家帮忙点点关注吧!
2025-05-01 22:11:24
2025-05-01 22:09:09
2025-05-01 22:06:55
2025-05-01 22:04:41
2025-05-01 15:01:37
2025-05-01 14:59:23
2025-05-01 14:57:09
2025-05-01 14:54:55
2025-05-01 14:52:40
2025-05-01 14:50:26
2025-05-01 14:48:12
2025-05-01 14:45:57
2025-05-01 14:43:43
2025-05-01 14:41:29
2025-05-01 14:39:15
2025-05-01 14:37:01
2025-05-01 14:34:46
2025-05-01 14:32:32
2025-05-01 14:30:18
2025-05-01 14:28:03